地大新闻网讯(通讯员 刘邓 马丽媛)2月5日,我校地质微生物与环境全国重点实验室、环境学院王红梅教授团队联合美国麻省理工学院、俄亥俄州立大学及英国布里斯托大学的研究团队,在《科学进展》(Science Advances)发表一项突破性研究成果。该研究首次系统揭示了地下喀斯特洞穴中大气甲烷被高效氧化的微生物驱动机制,提出地下喀斯特系统可能是一个此前被显著低估的大气甲烷汇,为更准确理解全球甲烷循环与碳收支提供了新的科学依据。
该研究的关键突破在于成功识别了驱动洞穴高效甲烷氧化的关键功能微生物类群。团队通过构建“微宇宙培养-同位素示踪-多组学分析”的多尺度证据链,首次系统性证实了候选甲基寡营养科(Candidatus Methyloligotrophaceae)是洞穴沉积物中甲烷氧化的关键驱动者,并从中识别出两个新属(候选甲基陆源菌属Ca. Methylotierraosa和候选甲基陆穴居属Ca. Methylocavernigena),显著拓展了学界对该功能菌群系统发育多样性的认知。
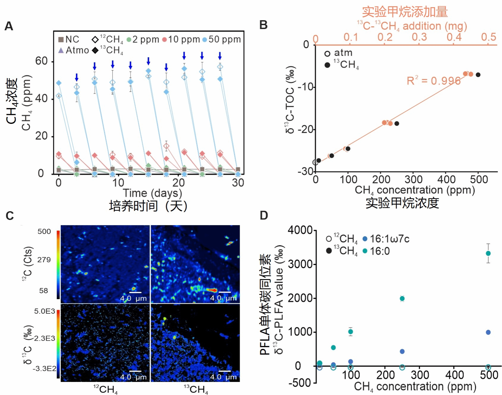
进一步的微宇宙培养实验观测到了持续稳定的甲烷消耗现象。研究利用地质微生物与环境全国重点实验室建立的13CH4同位素示踪、NanoSIMS成像和PLFA-SIP技术,精准捕捉到了13C从13CH4向微生物生物量(如13C-TOC、13C-PLFAs)转移的清晰证据(图1),从而以确凿证据证实,洞穴微生物不仅在消耗甲烷,还将其转化为自身生命物质。研究同时揭示了该菌群具有高效碳利用和混合营养的双重生存策略。“多组学分析不仅揭示了甲烷消耗的关键类群,还阐明了其在寡营养低甲烷洞穴环境中的适应机制。”论文第一作者、环境学院刘晓燕博士强调,“转录组数据与预测的代谢途径结果一致,表明由特定甲烷氧化微生物驱动的地下甲烷氧化过程,是其长期适应环境形成的稳定生态功能。”

图1 洞穴沉积物微宇宙体系中13C-13CH4流向,图C入选当期精选图片。
该研究首次为评估地下喀斯特系统的全球甲烷汇潜力提供了定量的科学依据。对比分析显示,洞穴样品的甲烷氧化速率在量级上已与森林、草地等地表生态系统相当(图2)。据此保守估算,仅中国西南地下喀斯特系统每年消耗的甲烷,接近中国森林和草地的年甲烷吸收总量。这表明,地下空间是陆地生态系统碳循环中一个关键的“隐藏板块”。“这项研究从根本上改变了我们对陆地甲烷循环的认知。”王红梅教授指出,“过去我们往往只关注地表森林和土壤的固碳作用,却忽视了脚下巨大的地下空间。实证研究帮助我们重新审视了地下生物圈的功能,地下喀斯特系统不仅是地质演化的产物,更是大气温室气体的重要调节器。”

图2 洞穴、森林、草地和农田样品的潜在甲烷氧化速率比较。
此前,学术界对地下生态系统在全球甲烷收支中的贡献一直缺乏系统评估。王红梅教授团队通过严密的机制解析和区域估算,为完善全球甲烷收支预算提供了关键的机制证据与数据支撑,展现了多学科交叉在地质微生物学研究中的强大能力,为认识地球系统的整体碳收支提供了新的维度。
文章第一作者为环境学院刘晓燕博士,王红梅教授为唯一通讯作者。我校陈中强教授、英国布里斯托大学伊恩·D·布尔(Ian D. Bull)教授、理查德·P·埃弗谢德(Richard P. Evershed)教授,美国麻省理工学院赵锐博士(现为中国科学院深海科学与工程研究所研究员)、美国俄亥俄州立大学奥利·H·图奥维宁(Olli H. Tuovinen)教授参与了本项工作。研究工作受到国家自然基金委重点基金和重大项目的共同资助。(编辑 王俊芳 审稿 陈华文)